从儿童到成人:面部皮肤菌群成熟过程中的菌株建立与稳定规律(一)
摘要
成年人的面部皮肤微生物组在物种层面上非常相似,主要由痤疮丙酸杆菌(Cutibacterium acnes)和表皮葡萄球菌(Staphylococcus epidermidis)主导,但每个人携带的菌株群落却具有独特性。了解这些个体特异性群落是如何建立的,对于设计基于微生物组的治疗方法至关重要。
本研究利用4,055个分离菌株基因组和356个宏基因组数据,重建了个体面部皮肤微生物的进化历史,以揭示个体内及个体间的菌株动态。研究发现,通常有多个细胞参与菌株的传播,表明迁移机会充足。尽管如此,家庭成员之间仅共享部分菌株。表皮葡萄球菌群落具有较强的动态性,单个菌株的平均持续时间仅为约2年;相比之下,痤疮丙酸杆菌菌株更为稳定,在向成年面部皮肤微生物组过渡的过程中定植率更高,这一时间窗口可能有利于治疗性菌株的植入。这些此前未被察觉的动态过程可能影响微生物组疗法的设计,并促使我们进一步研究其对宿主的影响。
结果
成年型面部皮肤微生物群(FSM)的物种水平建立我们在一所K-8学校对儿童及其父母的面部皮肤微生物群(FSM)进行了为期1.4年的采样(图1A)。采样是在5个不同的日期随机进行的,并非每位家庭成员都在同一时间接受采样。总共采集了30名儿童(年龄5至15岁)和27名家长(年龄34至61岁)的样本。基本的健康和人口统计信息通过问卷获得(详见STAR方法),鉴于队列规模较小,这些信息主要用于生成假设。
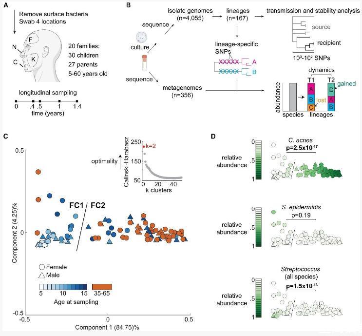
图1|宏基因组测序对已完成与尚未完成向低多样性成年型面部皮肤微生物群(FSM)转变的儿童的区分(A)我们从20个不同核心家庭的57位年龄在5至60岁之间的个体的四个面部皮肤部位采集了面部皮肤微生物群(FSM)样本。约一半的受试者仅采样一次,其他个体则根据实际情况在多个时间点采样。(B)在其中8个家庭中,我们从培养得到的分离株中共获得了4,055个基因组(上图),并将其归类为89个不同的痤疮丙酸杆菌(C.acnes)谱系和78个表皮葡萄球菌(S.epidermidis)谱系。与此同时(下图),我们对所有受试者的宏基因组样本进行测序,并结合分离株定义的谱系特异性SNP信息,以更高灵敏度追踪各谱系的丰度及其动态变化。宏基因组数据还使我们能够分析未培养个体的物种组成和大致的种内多样性,以及无培养样本的时间点。
由于不同面部区域之间的微生物差异较小,我们将这些数据合并分析。我们利用宏基因组数据追踪菌株的传播与更替事件,并通过谱系内系统发育(右上)进一步解析其动态过程。(C)对101个宏基因组样本的分层聚类清晰地区分出两类物种水平的群落结构,我们称其为“面部群落”(FCs):一类是低多样性的成年型群落(FC2,n=61),另一类为亚成年型群落(FC1,n=40),与此前研究结果一致。每个点代表一个人在某一时间点的样本。数据的最佳聚类为两类(见嵌图的Calinski-Harabasz分数)。点的颜色表示受试者年龄,可见FC2中的儿童普遍年龄较FC1大。(D)如预期,FC2(成年型FSM)中痤疮丙酸杆菌的相对丰度显著更高。表皮葡萄球菌在两类群落间无显著差异,而链球菌属在FC1(亚成年型)中丰度明显更高。p值基于双边秩和检验,并采用Benjamini-Hochberg方法控制假发现率(FDR)为5%,显著性结果已标注。
我们从每位受试者的四个面部区域(额头、鼻子、面颊和下巴)采集了样本,使用的是预先湿润的拭子。为尽量减少表面污染物的干扰,采样前先用温和的清洁布清洁面部,随后用生理盐水湿巾擦拭并自然风干。在干燥过程中,皮脂腺分泌物可重新覆盖皮肤表面,从而有助于微生物的再定植。每个样本均通过宏基因组测序分析其完整的微生物群落(每个样本中去除人源序列后分配到物种的平均读段数为3.1×10⁶,范围为1.9×10⁵到2.16×10⁷,详见STAR方法),从而使我们能够同时研究物种层面以及种内的多样性(图1B)。分析结果显示,不同面部区域之间的群落组成差异很小,这与先前研究一致。因此,为提高对低丰度种内群体的检测灵敏度,我们将每个时间点来自不同面部区域的宏基因组读段合并,作为一个统一样本进行分析。
正如预期,在发育过程中皮肤微生物群落会发生显著变化。我们发现,年幼儿童与成年人在物种层面的FSM组成存在明显差异。对物种组成进行分层聚类后,我们识别出两类群落类型,我们称之为“面部皮型”(facial cutotypes,简称FCs)(图1C):FC1主要见于年幼儿童(采样时年龄中位数为11.5岁),而FC2群落则出现在几乎所有家长(仅一例例外)和大多数年长儿童中(年龄中位数为14.1岁)。我们将儿童归为FC2群体,只要他们至少有一个样本被归为FC2,其余则归为FC1。虽然FC2儿童的平均年龄显著高于FC1(p=8.2×10⁻⁴),但两者之间没有明确的年龄分界线,这也符合青春期发育存在个体差异的现象。若样本量进一步扩大,可能呈现连续谱而非二元分类。不过,本研究中FC1和FC2群体之间的显著分离,使我们能够仅凭宏基因组数据准确判断哪些儿童尚未开始形成成年型FSM。
成年型群落FC2的显著特征是痤疮丙酸杆菌(C.acnes)的高占比,同时伴随着物种层面α多样性的显著降低,这与既有研究结果一致。相比之下,FC1群落则以多种链球菌属(Streptococcus)为主导。尽管表皮葡萄球菌(S.epidermidis)在FC1和FC2群体中的相对丰度相近(图1D,分别为6.4%和5.3%,p=0.19),但其绝对丰度在家长群体中显著高于儿童,提示在向成人FSM过渡过程中,面部微生物的整体密度也会发生变化。
相关新闻推荐
1、不同碳源、氮源和金属离子对耐锌菌株的生长特性的影响(一)
3、内酯型槐糖脂对白色念珠菌生长抑制和生物膜形成的影响(二)
